服务热线:0510-82812900

J. Orthop. Transl.(IF=6.6)静磁场影响干细胞迁移和软骨生成,增强骨关节炎软骨修复

图片

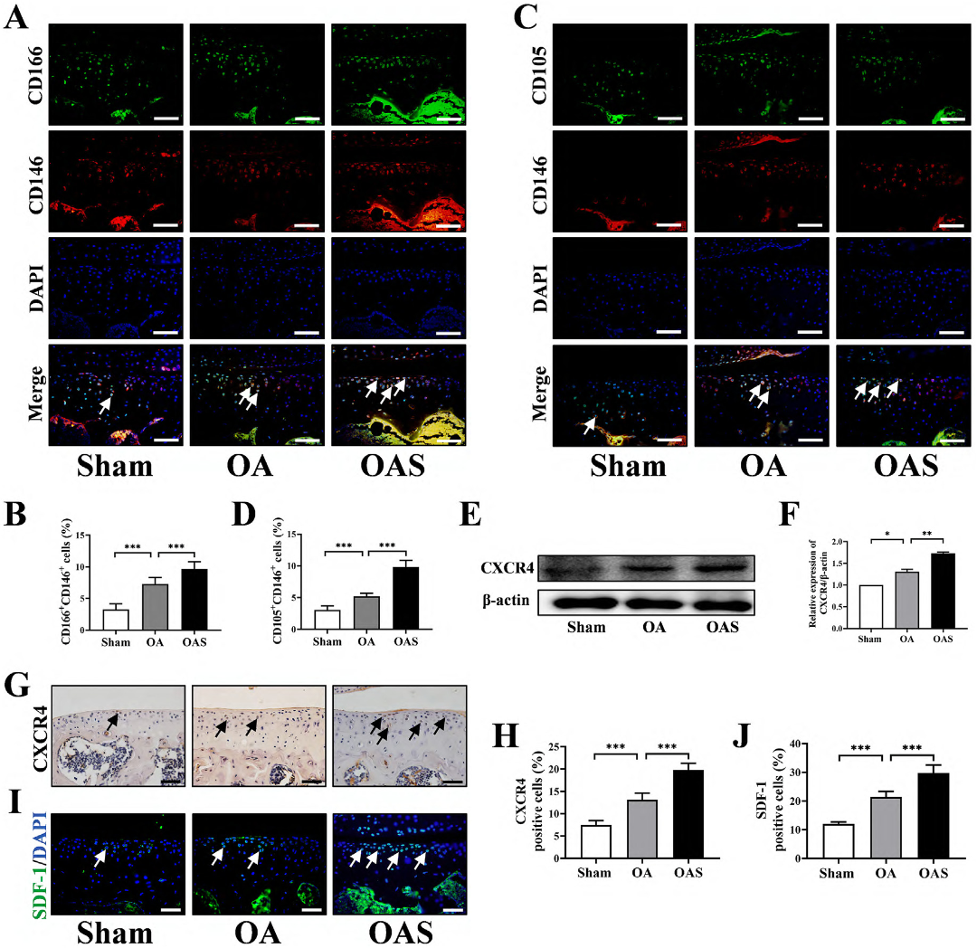
骨关节炎(OA)是常见的退行性关节疾病,也是导致残疾的重要原因,全世界有超过3亿人受到影响。运动时缓冲关节的关节软骨丢失是骨关节炎的重要标志,且由于血液供应不足,软骨中干细胞数量较少,软骨细胞自我修复能力受限。


图片

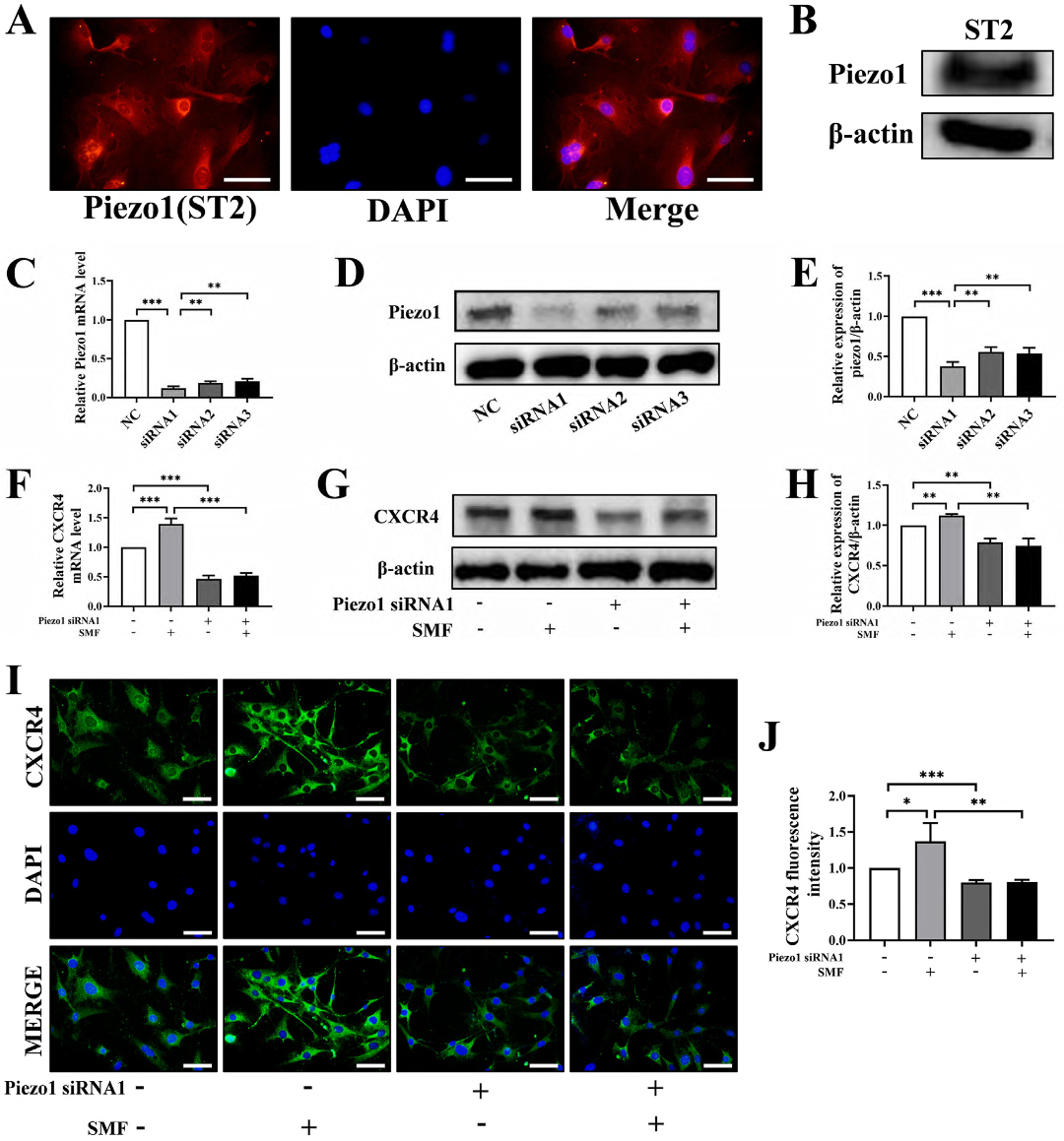
天津医科大学基础医学院研究团队在医学领域期刊Journal of Orthopaedic Translation在线发表了题为“A static magnetic field enhances the repair of osteoarthritic cartilage by promoting the migration of stem cells and chondrogenesis”的文章,使用小鼠OA模型暴露于静磁场环境下,并分析其间充质干细胞(BMSCs)迁移能力、蛋白质及基因表达水平等变化。

研究发现,磁场环境下小鼠关节软骨变性减少,OA小鼠钙化软骨厚度随透明软骨厚度的减小而增大,而磁场组OA小鼠(OAS)钙化软骨与总关节软骨的比值降低,OA组软骨细胞减少且液泡细胞数量增加,而OAS组则正好相反。OA小鼠SOX9细胞显著降低,但经磁场治疗两周后,SOX9表达水平提高。OAS组中膝关节软骨中形成标志物的MMP13荧光强度降低,COL2荧光强度升高,降低MMP13的表达,从而增强软骨生成,改善软骨细胞外基质,OA组同样与之相反。磁场环境处理后,关节软骨表面CD166CD146和CD105CD146细胞数量进一步增加,促进了损伤软骨表面CSPC的数量,SDF-1和CXCR4信号传导增强,通过Piezo4提高了CXCR1,增强了BMSC的迁移和伤口愈合能力。磁场可有效缓解病理性软骨变性,且在本实验中,200 mT静磁场下反应最明显,磁场技术在生物医学领域极具应用潜力。

图片

图片

图片

图片

图片

图片

图片

图片


参考文献:

https://doi.org/10.1016/j.jot.2022.11.007